Comprehensive Training

關鍵詞:大學(xue)生(sheng)創業模擬實(shi)(shi)(shi)訓實(shi)(shi)(shi)戰(zhan)教(jiao)學(xue)平臺 大學(xue)生(sheng)創業實(shi)(shi)(shi)訓教(jiao)學(xue)軟件(jian) 大學(xue)生(sheng)創業實(shi)(shi)(shi)訓教(jiao)學(xue)系統 大學(xue)生(sheng)創業實(shi)(shi)(shi)訓室解(jie)決方案
大(da)(da)學(xue)生(sheng)創業(ye)(ye)(ye)主要是(shi)在校大(da)(da)學(xue)生(sheng)和大(da)(da)學(xue)畢業(ye)(ye)(ye)生(sheng)群體組成,近年(nian)來大(da)(da)學(xue)生(sheng)創業(ye)(ye)(ye)問題越來越受社(she)會(hui)的(de)(de)(de)關注(zhu),因為大(da)(da)學(xue)生(sheng)屬(shu)于(yu)高級知識人群,并且(qie)經(jing)過多(duo)年(nian)的(de)(de)(de)教育以及背負(fu)著社(she)會(hui)的(de)(de)(de)種種期望,在社(she)會(hui)經(jing)濟繁榮發展(zhan)的(de)(de)(de)同時,大(da)(da)學(xue)生(sheng)創業(ye)(ye)(ye)也成為大(da)(da)學(xue)生(sheng)就業(ye)(ye)(ye)之(zhi)外的(de)(de)(de)新興的(de)(de)(de)現象(xiang)。
大學(xue)生(sheng)創(chuang)業(ye)群體主要由(you)在(zai)校大學(xue)生(sheng)和畢業(ye)生(sheng)組成,由(you)于大學(xue)擴(kuo)招引起大學(xue)生(sheng)就業(ye)等一(yi)系列問題(ti),一(yi)部分(fen)大學(xue)生(sheng)通(tong)過創(chuang)業(ye)形式實現就業(ye),這部分(fen)大學(xue)生(sheng)具有高知識高學(xue)歷的特點,但是(shi)由(you)于大學(xue)生(sheng)缺乏相對應的社會經(jing)驗,所以需要全社會的關注和幫助。
根據人力資源和社會(hui)保障(zhang)部的最新統計,2007年(nian)(nian)-2008年(nian)(nian)的就業狀況很不理想。所以好多大學(xue)生都選(xuan)擇創業。
大學(xue)(xue)(xue)生創業逐漸被社(she)會所(suo)承認和(he)接(jie)受,同時(shi)(shi)也肩(jian)負(fu)著提高大學(xue)(xue)(xue)生畢業就(jiu)業率和(he)社(she)會穩定等的歷(li)史使命(ming)。在高校(xiao)擴招(zhao)之(zhi)后越(yue)來越(yue)多大學(xue)(xue)(xue)生走(zou)出校(xiao)門的同時(shi)(shi),大學(xue)(xue)(xue)生創業就(jiu)成為(wei)了大學(xue)(xue)(xue)生就(jiu)業之(zhi)外(wai)的一個社(she)會新問(wen)題。
思(si)沃大(da)學(xue)(xue)生創業(ye)模(mo)擬實(shi)訓系統是一款重點將理(li)論和(he)實(shi)踐、案(an)例分析相結(jie)合(he)的模(mo)擬實(shi)訓實(shi)戰平(ping)臺教學(xue)(xue)軟件(jian)。為滿足高校的教學(xue)(xue)需求,本公(gong)司提供(gong)創業(ye)實(shi)訓室解決方案(an)。
用戶(hu)對象:本教學軟(ruan)件適用于(yu)各專業(ye)大學生創業(ye)的模擬(ni)實訓。
軟(ruan)件教學方式:理(li)論學習與案例實踐(jian)相結合(he),將實驗考核(he)與教學考核(he)系統(tong)相結合(he)。
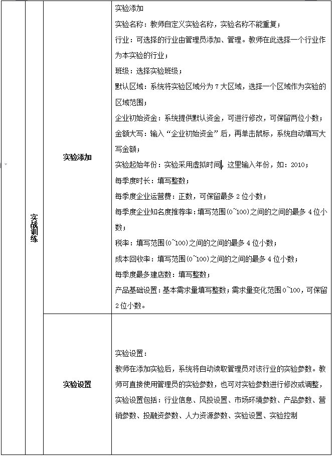
軟件的(de)功能概述(shu):軟件分管理員(yuan)、教師和學生三個用戶角色。管理員(yuan)負(fu)(fu)責對(dui)教師的(de)添加管理及(ji)(ji)基礎數據的(de)添加。教師負(fu)(fu)責對(dui)學生的(de)管理以及(ji)(ji)對(dui)實(shi)驗的(de)總(zong)體掌控。
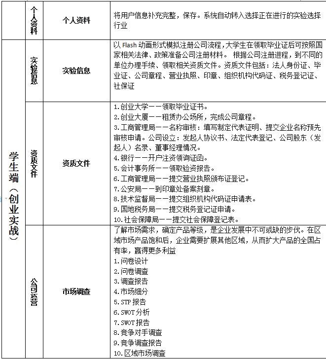
學生端模(mo)擬現實(shi)創業(ye)(ye)的步(bu)驟及相關流程(cheng)進行創業(ye)(ye)實(shi)驗(yan)。
學(xue)生端(duan)模擬(ni)現實創(chuang)業(ye)的步驟及相關流程進行(xing)創(chuang)業(ye)實驗。
思沃大(da)(da)(da)學(xue)(xue)生(sheng)(sheng)創(chuang)(chuang)業(ye)(ye)模(mo)(mo)(mo)擬(ni)實訓平臺(tai)系統從大(da)(da)(da)學(xue)(xue)生(sheng)(sheng)創(chuang)(chuang)業(ye)(ye)的(de)(de)現狀分析,將創(chuang)(chuang)業(ye)(ye)教育的(de)(de)內(nei)容以及因(yin)素滲透(tou)在(zai)(zai)(zai)專業(ye)(ye)實踐教學(xue)(xue)中(zhong)(zhong),并(bing)根據(ju)創(chuang)(chuang)業(ye)(ye)教育的(de)(de)目標(biao)及內(nei)容設置較完(wan)善的(de)(de)創(chuang)(chuang)業(ye)(ye)實踐體(ti)系。軟件(jian)模(mo)(mo)(mo)擬(ni)交互(hu)思想,采(cai)用(yong)國(guo)際先(xian)進的(de)(de)計算(suan)機仿(fang)真(zhen)(zhen)技(ji)術,仿(fang)真(zhen)(zhen)模(mo)(mo)(mo)擬(ni)虛擬(ni)市(shi)場(chang)(chang)(chang)環(huan)境、市(shi)場(chang)(chang)(chang)調查以及整個(ge)市(shi)場(chang)(chang)(chang)競爭結構。學(xue)(xue)生(sheng)(sheng)通(tong)(tong)過(guo)軟件(jian)學(xue)(xue)習創(chuang)(chuang)業(ye)(ye)心理學(xue)(xue)、創(chuang)(chuang)業(ye)(ye)講(jiang)堂、網(wang)上創(chuang)(chuang)業(ye)(ye)、創(chuang)(chuang)業(ye)(ye)準備等創(chuang)(chuang)業(ye)(ye)知識,撰寫(xie)一(yi)份創(chuang)(chuang)業(ye)(ye)計劃書,投(tou)入到創(chuang)(chuang)業(ye)(ye)實戰(zhan)(zhan)中(zhong)(zhong)。創(chuang)(chuang)業(ye)(ye)實戰(zhan)(zhan)分為(wei)公(gong)(gong)司(si)注(zhu)(zhu)冊和實戰(zhan)(zhan)運營(ying)。公(gong)(gong)司(si)注(zhu)(zhu)冊采(cai)用(yong)Flash動畫模(mo)(mo)(mo)式,模(mo)(mo)(mo)擬(ni)公(gong)(gong)司(si)注(zhu)(zhu)冊的(de)(de)整個(ge)流程。實戰(zhan)(zhan)運營(ying)是整個(ge)系統的(de)(de)主(zhu)體(ti),將全國(guo)分為(wei)七個(ge)區(qu)域(yu):東北(bei)地(di)區(qu)、華北(bei)地(di)區(qu)、西北(bei)地(di)區(qu)、華東地(di)區(qu)、西南(nan)地(di)區(qu)、華中(zhong)(zhong)地(di)區(qu)、華南(nan)地(di)區(qu)。系統模(mo)(mo)(mo)擬(ni)公(gong)(gong)司(si)內(nei)部與外在(zai)(zai)(zai)市(shi)場(chang)(chang)(chang)之間的(de)(de)矛盾,創(chuang)(chuang)業(ye)(ye)者通(tong)(tong)過(guo)各種(zhong)調查、決策解決企業(ye)(ye)市(shi)場(chang)(chang)(chang)運營(ying)過(guo)程中(zhong)(zhong)可能遇(yu)到的(de)(de)各種(zhong)情況。在(zai)(zai)(zai)區(qu)域(yu)需求飽和后擴大(da)(da)(da)市(shi)場(chang)(chang)(chang),對其中(zhong)(zhong)出現的(de)(de)問題和運營(ying)結果進行分析與評估,培養大(da)(da)(da)學(xue)(xue)生(sheng)(sheng)正確的(de)(de)人生(sheng)(sheng)觀(guan)、價值觀(guan)、就業(ye)(ye)觀(guan),提高大(da)(da)(da)學(xue)(xue)生(sheng)(sheng)勇于創(chuang)(chuang)業(ye)(ye)的(de)(de)精(jing)神,讓大(da)(da)(da)學(xue)(xue)生(sheng)(sheng)有良好的(de)(de)創(chuang)(chuang)業(ye)(ye)意識,增強大(da)(da)(da)學(xue)(xue)生(sheng)(sheng)自主(zhu)創(chuang)(chuang)業(ye)(ye)能力。
本教學(xue)系統主要功能特(te)色:
1、以LASH動畫形式模(mo)擬公司(si)(si)工(gong)商注冊流程。公司(si)(si)基本信息(xi)包括公司(si)(si)名(ming)稱,年份,品(pin)牌、商標(biao)、所在區域、擴張區域、流動資(zi)金(jin)、風(feng)險(xian)投資(zi)、投資(zi)情(qing)況、融資(zi)情(qing)況、信用等(deng)級、品(pin)牌知名(ming)度(du)、倉庫(ku)信息(xi)(面積(ji)/最大存量(liang)/單(dan)位管理費)、產(chan)(chan)品(pin)庫(ku)存(每一(yi)種產(chan)(chan)品(pin)的庫(ku)存數(shu)量(liang))、當前(qian)季度(du)的訂單(dan)執行情(qing)況(總(zong)訂單(dan)/已(yi)執行)、自建店(dian)數(shu)量(liang)、當前(qian)正在提供的服務、技術研(yan)發(fa)情(qing)況(已(yi)研(yan)發(fa)的技術/研(yan)發(fa)時間[哪(na)年哪(na)季度(du)])、生產(chan)(chan)線(生產(chan)(chan)線名(ming)稱/檔次)、公司(si)(si)員工(gong)(管理層人(ren)數(shu)/生產(chan)(chan)線工(gong)人(ren)人(ren)數(shu))等(deng)等(deng)。
2、包(bao)含創(chuang)業(ye)(ye)理論(lun)知識(shi)的學習和創(chuang)業(ye)(ye)實戰(zhan)訓(xun)練。創(chuang)業(ye)(ye)理論(lun)知識(shi)包(bao)括測評系統(tong)、創(chuang)業(ye)(ye)課(ke)堂(tang)、創(chuang)業(ye)(ye)講談、創(chuang)業(ye)(ye)命題、創(chuang)業(ye)(ye)計劃(hua)(hua)書、法規知識(shi)、網上創(chuang)業(ye)(ye)、創(chuang)業(ye)(ye)準備、創(chuang)業(ye)(ye)論(lun)壇。創(chuang)業(ye)(ye)實戰(zhan)訓(xun)練包(bao)含選擇(ze)行業(ye)(ye)、注冊公司、人員招聘、產(chan)品戰(zhan)略策劃(hua)(hua)、產(chan)品生產(chan)、渠道銷售、促銷、備貨運送等(deng)內容。
3、企(qi)業(ye)(ye)經營(ying)管理(li)(li):了解(jie)企(qi)業(ye)(ye)實時狀況、工(gong)商行政事務處理(li)(li)、人(ren)員招聘、工(gong)資福利、公司制度、員工(gong)培訓(xun)、人(ren)員流動(dong)等人(ren)事管理(li)(li)策略
4、企(qi)業(ye)(ye)投(tou)融資(zi)(zi)管理:系(xi)統(tong)必(bi)須(xu)含有投(tou)融資(zi)(zi)模(mo)塊(kuai),了解操作企(qi)業(ye)(ye)的基本投(tou)資(zi)(zi)和融資(zi)(zi)手段,模(mo)塊(kuai)包括:銀(yin)行存款、銀(yin)行貸(dai)款、企(qi)業(ye)(ye)間借貸(dai)、民間借貸(dai)、私幕(mu)股權。另外還(huan)含有風(feng)(feng)險(xian)投(tou)資(zi)(zi)模(mo)塊(kuai),在審核(he)計(ji)劃(hua)書后做出(chu)評價和評分,由教(jiao)師設(she)置(zhi)是否(fou)給予風(feng)(feng)險(xian)投(tou)資(zi)(zi),以及金額。設(she)置(zhi)后系(xi)統(tong)自動(dong)給相應企(qi)業(ye)(ye)發送反(fan)饋信息(xi),接受并給予風(feng)(feng)投(tou)的企(qi)業(ye)(ye)前(qian)來簽訂(ding)風(feng)(feng)投(tou)協議領取(qu)風(feng)(feng)投(tou)資(zi)(zi)金
5、系統具有自動計(ji)分和手動評分功能。自動計(ji)分以各(ge)方(fang)面(mian)排(pai)(pai)(pai)名(ming)(ming)(ming)(ming)(ming)的形式(shi),包括資(zi)金(jin)排(pai)(pai)(pai)名(ming)(ming)(ming)(ming)(ming)、銷售排(pai)(pai)(pai)名(ming)(ming)(ming)(ming)(ming)、知名(ming)(ming)(ming)(ming)(ming)度排(pai)(pai)(pai)名(ming)(ming)(ming)(ming)(ming)、利潤排(pai)(pai)(pai)名(ming)(ming)(ming)(ming)(ming)、投資(zi)收(shou)益(yi)排(pai)(pai)(pai)名(ming)(ming)(ming)(ming)(ming)、廣告設(she)計(ji)排(pai)(pai)(pai)名(ming)(ming)(ming)(ming)(ming)、市(shi)(shi)場占有率排(pai)(pai)(pai)名(ming)(ming)(ming)(ming)(ming)、美(mei)譽度排(pai)(pai)(pai)名(ming)(ming)(ming)(ming)(ming)、投融資(zi)收(shou)益(yi)排(pai)(pai)(pai)名(ming)(ming)(ming)(ming)(ming)、累計(ji)繳(jiao)稅排(pai)(pai)(pai)名(ming)(ming)(ming)(ming)(ming)、綜(zong)合排(pai)(pai)(pai)名(ming)(ming)(ming)(ming)(ming)等。教師可以批閱學生所(suo)提交的計(ji)劃書(shu)、廣告設(she)計(ji)、市(shi)(shi)場調查分析、公(gong)司制度等。
6、系統提供超過十個行(xing)業的相關參(can)數(shu)(shu)(消費(fei)(fei)者(zhe)特(te)征(zheng)、 類(lei)(lei)別 、消費(fei)(fei)者(zhe)特(te)征(zheng)、消費(fei)(fei)者(zhe)構成參(can)數(shu)(shu)、消費(fei)(fei)者(zhe)偏好參(can)數(shu)(shu)、產(chan)品屬性類(lei)(lei)別、產(chan)品屬性類(lei)(lei)別參(can)數(shu)(shu)、產(chan)品屬性、產(chan)品屬性參(can)數(shu)(shu)、生產(chan)線類(lei)(lei)型(xing)、生產(chan)線類(lei)(lei)型(xing) 參(can)數(shu)(shu)、行(xing)業參(can)數(shu)(shu) 、運行(xing)參(can)數(shu)(shu)、區域參(can)數(shu)(shu) 、購買參(can)數(shu)(shu) 、經濟參(can)數(shu)(shu)、渠道類(lei)(lei)型(xing)、渠道參(can)數(shu)(shu)、促銷類(lei)(lei)型(xing)、促銷參(can)數(shu)(shu)、廣(guang)告規格(ge)、廣(guang)告媒體、廣(guang)告參(can)數(shu)(shu)、服務類(lei)(lei)型(xing)、服務參(can)數(shu)(shu)、市場調查參(can)數(shu)(shu)、宏觀社會信(xin)息(xi)(xi)、行(xing)業動態信(xin)息(xi)(xi)、背景案例信(xin)息(xi)(xi))。